近日,在广东省护理学会与广东省岭南南丁格尔护理研究院联合举办的“2025年度改善护理服务优秀案例”评选中,外网天堂医学院第二附属医院(以下简称附二院)护理团队两项案例从全省596份案例中脱颖而出,分别荣获“一等成果”和“二等成果”。这一成绩不仅体现了省级学术机构对附二院护理创新能力与质量改进成效的高度认可,更展示了附二院护理团队坚持以临床需求为导向、以患者体验为中心的专业担当。
一等成果:《心衰患者口渴症状管理体系构建》
在医院里,每一个被认真对待的“小症状”,都意味着对生命最温柔的守护。
“口渴”,这个在心衰患者中极为常见,却长期被忽视的症状,往往影响液体管理、加重患者症状负担,甚至影响治疗依从性与住院体验。
护理部副主任刘慧带领团队以真实临床需求为切入点,构建系统化的心衰患者口渴管理体系:开展规范化口渴症状筛查,引入喷雾湿化、穴位按压等综合干预措施,并结合患者主观体验进行动态调整。实践结果显示,患者口渴发生率和痛苦程度显著下降,舒适度、满意度均获明显提升。
相关成果被Journal of Advanced Nursing、BMC Nursing等国际权威护理期刊收录。该项目不仅改善心衰患者口渴症状,也进一步提升附二院在心衰护理领域的学术影响力。
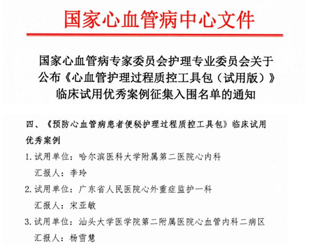
二等成果:《心血管病患者便秘管理与国家质控工具包实践》
便秘对心血管病患者而言,从不是一个简单的生活不适。
排便时的屏气、过度用力可使血压剧烈波动,诱发心绞痛、心律失常等风险;长期便秘还会导致焦虑、睡眠障碍和食欲下降,影响治疗安全与康复进程。因此,科学、规范、持续地做好便秘管理,是保障心血管病患者安全的重要环节。
基于这一临床痛点,心血管内科二病区杨雪慧副护士长带领团队依托国家心血管病中心首批工具包试点平台,全面落实《全面提升医疗质量行动计划》要求,严格执行标准化便秘管理路径,并在此基础上创新性融入砭石温灸、八段锦等中医特色方法,形成“标准化路径 + 中医特色”的双轨综合干预模式。
团队高质量完成了基线调查、全员培训、临床实践与数据反馈等全过程管理,为国家级工具包的优化提供宝贵证据。凭借扎实的实践成效,该案例被遴选为国家心血管病护理专业委员会“临床试用优秀案例”,并被评为本次广东省护理学会改善护理服务优秀案例“二等成果”。
立足临床,让护理更有力量、更有温度
这两项荣誉的取得,是成果,更是一种理念的回响:临床问题是起点,证据引领是路径,患者体验是初心与归宿。
供稿:附二院心血管内科、护理部
通讯员:张晓


